NPN和PNP三極管的工作原理圖解
NPN和PNP的區別及使用范圍:
NPN和PNP的區別主要是電流方向和電壓正負不同。NPN利用BE電流(IB)控制CE電流(IC),E極電位最低,通常放大時C極電位最高,即VC>VB>VE。PNP使用EB電流(IB)來控制EC電流(IC)。E極電位最高,通常C極在正常放大時電位最低,即VC<VB<VE。
使用NPN和PNP作為開關:
當晶體管被切換時,它工作在兩種狀態:截止和飽和。一般通過控制晶體管的基極電壓Ub來控制晶體管的導通和斷開。


如上圖1所示,對于NPN,使Ube<Uon,三極管斷開,Ube>Uon,三極管導通。一般Ue是接地的,只需要控制Ub使Ub>Uon開啟即可。
對于PNP,使Ueb<Uon,晶體管斷開,Ueb>Uon,晶體管導通,而Uc一般是接地的,所以要使晶體管導通,必須控制Ue,控制Ub,使Ueb>Uon。因此,Ue一般是某個固定的電壓值,只有控制Ub才能控制晶體管的導通和斷開。
比較NPN和PNP發現:
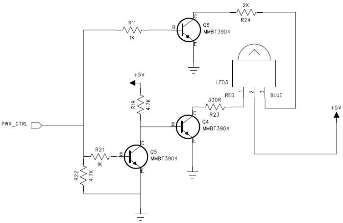
NPN什么時候切換到電路的接地端使用,下圖。Q6里面的2個是;PNP開關時做,用于電路的電源側。我們一般使用芯片I/O口來控制LED燈。I/O口的邏輯電平一般為高電平3V左右,低電平0.3V左右。因此直接控制開關NPN晶體管,如圖4所示。Q6里面的2個是;一般不直接控制PNP晶體管。3.我們的前部控制的電路板設計LED控制電路采用NPN晶體管如示于圖3以下,這是更適合地,并且雙色燈最好使用公共陽極雙色燈。
以控制二色光為例,如下圖所示

在圖中,Q6和Q4放在發光二極管的地端,只有Ub>0.7V才能導通。

圖中Q35置于電源端,E為固定12V,只需控制B極導通三極管即可。
以下是常見用法:
NPN基極電壓極高,集電極和發射極短路。低壓,集電極和發射極開路。也就是說,它不起作用。PNP基極電壓極高。集電極和發射極開路,即不工作。如果基極施加低電位,則集電極和發射極短路。
A。如果輸入是高電平,輸出需要低電平,首先選擇npn。
B如果輸入是低電平,輸出需要低電平,首先選擇pnp。
C。如果輸入是低電平,輸出需要高電平,首先選擇npn。
d.如果輸入是高電平,但輸出需要高電平,首先選擇pnp。
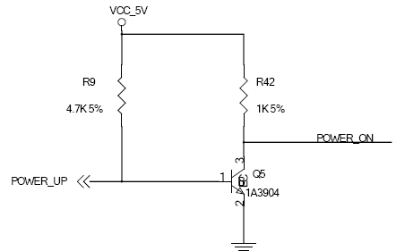
使用三極管時鉗位電壓的問題:

如上圖所示,POWER_UP和三極管的b極之間必須串聯一個電阻,否則三極管開啟時POWER_UP位置的電壓會被鉗位到0.7V。設計時要注意。


